民生加银优选股票走势怎么看?精选个股策略解析
民生加银优选股票走势怎么看?精选个股策略解析 本基金采用自上而下和自下而上相结合的模式精选具有成长潜力的个股,根据对宏观经济、市场面、政策面等因素进行定量与定性相结合的分析研究,确定组合中股票、...
民生加银优选股票走势怎么看?精选个股策略解析 本基金采用自上而下和自下而上相结合的模式精选具有成长潜力的个股,根据对宏观经济、市场面、政策面等因素进行定量与定性相结合的分析研究,确定组合中股票、...
<{炒股网}>大学生创新创业项目全解析:风险、融资、推广等要点C.平台共享模式D.资金众筹模式E.技术授权模式3.在项目实施过程中,以下哪些是常用的进度控制方法?A.甘特图B.PERT...
第五版投资银行学精讲:含新动态经验,适合经管人才与从业者 图书简介: 当前,全球金融体系正经历地缘政治重构与数字技术革命的双重冲击,中国资本市场以全面注册制改革为引领,在北交所扩容、ESG投资制度...
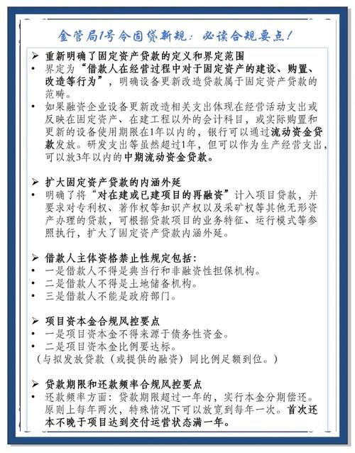
流动资金贷款管理办法:规范业务,促进银行业金融机构健康发展 流动资金贷款管理办法 (2024年2月2日国家金融监督管理总局令2024年第2号公布 自2024年7月1日起施行) 第一章 总 则...
港股震荡冲击配资市场,投资者该如何应对及市场趋势如何? 山东神光投顾上海分公司:港股震荡影响配资市场 近期港股市场的波动加剧,引起了广泛关注。这种震荡不仅对市场参与者造成了直接的影响,也对配资市场...
股票投资:从主观到客观,从技术到意志,成就长期稳定回报 一个优秀的交易员应该是,能够连续多年获得稳定的复利回报,经年累月地赚钱而不是一朝暴富,常赚而不是大赚。投资资本市场的高额利润应来源于长期累积...
南华期货国际化先行,按2024年总收入国内期货公司排名揭晓 【环球网财经综合报道】当前,在政策引导与市场需求的双重驱动下,国内期货行业正加速推进国际化转型,持续向高质量发展道路迈进。值得关注的是,...
线上配资兴起,股票投资新选择,门槛低体验好,2015 年 A 股或走牛 近期市场调整明显,不过机构人士普遍认为,调整是短期波动,资金入市方向不变,市场中长期仍看好。A股在去年大涨后,估值仍然偏低。...
企业汇率波动风险大企业汇率波动风险大,外汇衍生品成应对利器,银行是关键,外汇衍生品成应对利器,银行是关键 在全球化经济浪潮中,企业跨境贸易与投资活动日益频繁,而汇率波动如同“隐形的手”,时刻影响着...
生猪期货上市五周年 超3000家企业入市 从“稳起步”到“深扎根”,生猪期货迎来上市五周年 承载着服务养殖产业稳健发展的使命,2021年1月8日,我国首个活体交割期货品种——生猪期货在大商所上市。...
价格波动头疼?这些期货公司服务方案助您应对产业风险 给企业家、给交易者、也给每一位关心财务安全的你 "这些活动跟我有什么关系?" 答案就在下面五大场景里,只要您与"价格""风险""投资"三个词有关...
期权交易有风险,实值认沽期权到期时投资者要注意啥? 期权风险主要有哪些?新手如何避免期权的风险?期权是一种金融衍生产品,可以对冲期货和现货交易中产生的巨大风险。但是,你知不知道,期权交易本身也存在...
20年代普通人如何在黄金外汇保证金交易中杠杆掘金?看这里 20年代的黄金外汇保证金:普通人的“杠杆掘金术” 在2020年代,黄金外汇保证金交易并非金融大鳄的专属游戏,而是普通人也能参与的“杠杆掘金...
短期偿债能力分析:重要性、影响因素与财务策略|企业财务指南 短期偿债能力不仅是企业健康生存的指标,更是其持续发展的保障。本文将从多个角度分析短期偿债能力的重要性,并深入探讨影响短期偿债能力的关键因...
代客理财资质要求及难度解析:专业资格、经验与信誉缺一不可 代客理财资质要求及难度解析 在金融领域,代客理财并非人人可为,需要满足一系列严格的资质要求。 首先,从专业资格方面来看代客理财资质要求及...