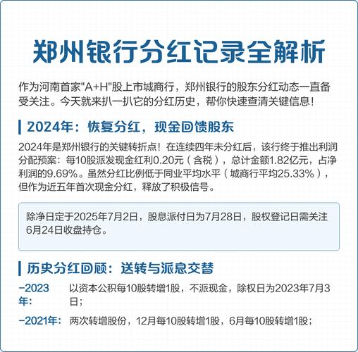
平安银行2025年年度报告披露:营收利润及现金流等情况
<{炒股网}>平安银行2025年年度报告披露:营收利润及现金流等情况{炒股网}>

中证智能财讯平安银行()3月21日披露2025年年度报告。2025年,公司实现营业总收入1314.42亿元,同比下降10.40%;归母净利润426.33亿元,同比下降4.21%;扣非净利润426.24亿元,同比下降4.94%;经营活动产生的现金流量净额为3158.58亿元,同比增长398.70%;报告期内,平安银行基本每股收益为2.07元,加权平均净资产收益率为9.15%。公司2025年度分配预案为:拟向全体股东每10股派现3.6元(含税)。

以3月20日收盘价计算,平安银行目前市盈率(TTM)约为4.9倍,市净率(LF)约0.38倍,市销率(TTM)约1.59倍。




资料显示,公司从事的主要业务为吸收公众存款、发放短期、中期和长期贷款等。




数据显示,2025年公司加权平均净资产收益率为9.15%,较上年同期下降0.93个百分点。

截至2025年,公司经营活动现金流净额为3158.58亿元,同比增长398.7%;筹资活动现金流净额-1492.36亿元,同比减少753.03亿元;投资活动现金流净额-790.36亿元,上年同期为-318.59亿元。

资产重大变化方面,截至2025年末平安银行2025年年度报告披露:营收利润及现金流等情况,公司交易性金融资产合计较上年末增加21.53%中国平安保险股份有限公司2026年报,占公司总资产比重上升2个百分点;发放贷款和垫款较上年末增加0.8%,占公司总资产比重下降1.06个百分点;衍生金融资产较上年末减少56.95%,占公司总资产比重下降0.66个百分点;买入返售金融资产较上年末增加81.93%,占公司总资产比重上升0.44个百分点。

负债重大变化方面,截至2025年末,公司应付债券较上年末减少21.67%,占公司总资产比重下降2.86个百分点;向中央银行借款较上年末增加159.59%,占公司总资产比重上升2.28个百分点;卖出回购金融资产款较上年末减少38.36%,占公司总资产比重下降0.91个百分点;吸收存款及同业存款较上年末增加3.93%,占公司总资产比重上升0.83个百分点。

年报显示,2025年末的公司十大流通股东中平安银行2025年年度报告披露:营收利润及现金流等情况,新进股东为深圳市恩情投资发展有限公司,取代了三季度末的深圳中电投资有限公司。在具体持股比例上,香港中央结算有限公司、华泰柏瑞沪深300交易型开放式指数证券投资基金、易方达沪深300交易型开放式指数发起式证券投资基金、华夏沪深300交易型开放式指数证券投资基金、嘉实沪深300交易型开放式指数证券投资基金持股有所下降。
股东名称持流通股数(万股)占总股本比例(%)变动比例(百分点)
中国平安保险(集团)股份有限公司-集团本级-自有资金
49.
不变
中国平安人寿保险股份有限公司-自有资金
.05
6.
不变
香港中央结算有限公司
62829.11
3.
-0.408

中国平安人寿保险股份有限公司-传统-普通保险产品
44047.87
2.
不变
中国证券金融股份有限公司
42923.27
2.
不变
华泰柏瑞沪深300交易型开放式指数证券投资基金
16027.67
0.
-0.026
易方达沪深300交易型开放式指数发起式证券投资基金
11431.42
0.
-0.026
华夏沪深300交易型开放式指数证券投资基金
8723.03
0.
-0.010
深圳市恩情投资发展有限公司
8580
0.
新进
嘉实沪深300交易型开放式指数证券投资基金
7519.08
0.
-0.008

指标注解:
市盈率=总市值/净利润。当公司亏损时市盈率为负,此时用市盈率估值没有实际意义中国平安保险股份有限公司2026年报,往往用市净率或市销率做参考。
市净率=总市值/净资产。市净率估值法多用于盈利波动较大而净资产相对稳定的公司。
市销率=总市值/营业收入。市销率估值法通常用于亏损或微利的成长型公司。
文中市盈率和市销率采用TTM方式,即以截至最近一期财报(含预报)12个月的数据计算。市净率采用LF方式,即以最近一期财报数据计算。三者的分位数计算区间均为公司上市以来至最新公告日。
市盈率、市净率为负时,不显示当期分位数,会导致折线图中断。
本文 炒股网 原创,转载保留链接!网址:http://www.zzmrw.com/post/2054.html
本文由[炒股网平台名称]原创撰写,数据来源[注明数据平台如Wind/同花顺],文中观点仅代表个人分析。未经书面授权,禁止任何形式的转载、洗稿或截取部分内容使用。对于侵权行为,本平台将保留法律追诉权及要求赔偿的权利。











